安全领导力之职业安全艺术
设想一下:进入一家企业,安全不仅是规章制度,更是核心价值——在这里每位领导者都积极承担职业安全责任,那样的话,员工将感到无比的安心并获得全力支持,这就是安全领导力的真谛。这是一种充满活力且积极向上的安全文化,每个人的福祉都被置于首位。此篇我们将带大家一起了解安全领导力是如何为工作环境和成功的团队奠定基础的。
什么是安全领导力?
安全领导力是一种聚焦工作场所健康且安全的领导方法。
该概念源自航空、石油和核能等高危行业,因为这些领域的工作事故会造成严重的后果
20世纪80至90年代,James Reason(瑞士奶酪模型)、Andrew Hopkins和Sidney Dekker等学者推动了安全领导力的发展
杜邦等企业在行为导向安全方法的推广中贡献卓著
关键认知:事故不仅源于技术故障,更常由行为失误、沟通不足或冒险决策等引发,且员工会高度效仿领导者的行为模式
强有力的安全文化可显著降低事故率、停机时间和成本,同时提升团队信任度与绩效

与传统仅关注合规的职业安全管理不同的是:安全领导力旨在建立全公司范围的安全文化,且通过积极行动培养员工的安全意识。
高效的安全领导者以身作则,通过自身行为展现安全的重要性,并激励团队参与安全实践。他们确保员工定期在uvex academy等机构接受培训,掌握所有的安全规程,同时及时识别风险并采取预防措施。
区别于传统侧重监管的领导方式,安全领导力基于三大支柱:
信任
沟通
个人责任
领导者营造的环境使安全成为持续使命,不仅降低了风险,更提升了员工的幸福感和积极性。

安全领导力理论是什么?
该理论认为领导者在培育安全文化中起关键性作用,有效的职业安全领导风格融合多种针对员工行为和态度的模型,其中最具代表性的是行为基础安全与变革型领导理论。(Martin Grill等,2023/Hu Shi,2022/Calvin J. Manjarres-Wahlberg,2024)
行为基础安全模型:

通过针对性培训和持续反馈,进而改进安全行为,领导者充当示范角色。

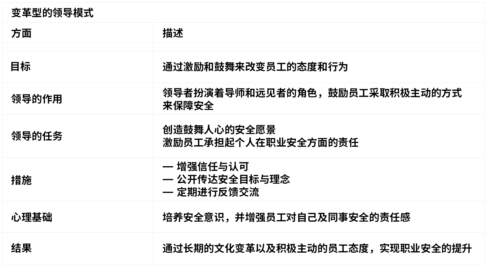
变革型领导模型:
侧重通过改变员工态度来建立长效的安全文化,更强调个人发展与情感激励。

心理因素至关重要,领导者的具体行动会显著影响员工对安全实践的接纳程度:
建立信任与开放沟通,能培养积极的安全认知
安全应视为日常工作中不可分割的部分
透明的沟通和员工参与可提升积极性,大幅降低事故率
领导力在安全中扮演什么角色?

安全领导者的核心任务包括安全指导和定期培训,以此更新安全知识并强化安全意识。
领导者示范案例
当领导者规范佩戴防护装备并严守安全规程时,员工会将其视为标准。其行为直接影响员工的安全观念。
例如:生产经理进出办公区与车间时主动更换安全鞋,就是绝佳示范。
风险管控是另一关键职能,领导者需及时识别、分析风险并采取预防措施,通过制定安全策略及监督执行来减少事故。
典型案例:
生产经理发现机器异响
经分析判断安全装置可能失效
立即安排维修并全程跟进
通报所有员工潜在的危险
以身作则展现安全措施的紧迫性
安全文化与安全意识
强大的安全文化是企业安全领导力的基石,它能培育超越合规的集体安全责任感。真正的安全意识将安全视为思维模式而非条规——它深植于企业日常流程,且被全员践行。
成功实践案例:
大型企业通过清晰沟通渠道和定期培训建立安全文化
领导者以身作则,将安全融入所有流程
长期积极投入,有效提升职业安全水平

安全经理的职责是什么?
作为安全领导力的践行者,安全经理通过制定策略和专项措施降低风险、保障员工健康:
统筹安全流程
定期合规培训
员工激励
平等沟通
主动管理
其工作核心是沟通——与各级人员平等对话,激励安全行为,促进安全文化。同时协调公司医生、安全专家等各方资源。
区别于行政工作,安全经理具有前瞻性和现场性:分析事故数据,开展检查审计,评估培训效果,制定改进方案,具体措施包括:
安全隐患上报系统
员工反馈通道
预防策略制定
工效学的设计
安全宣传活动
领导者示范培训
目标考核机制
这些措施都将能凝聚全员对安全文化的承诺,实现企业安全领导力的成功落地。